英文閱讀加深加廣

In Stock

1週突破1個難關,全面備戰 TOEIC 等英語檢定考試!(附QR碼線上音檔)

出 版 社:國際學村出版社
作  者:周昱翔
系  列:絕對合格 T08
開  本:16開(19 x 26 x 1.2 cm)
頁  數:240 頁
定  價:399 元(免稅)
裝  訂:平裝.雙色印刷
I S B N:9789864544035
出版日期:2025年1月9日

NT$399

描述

8週文法句型加強訓練+7週TOEIC題型熟悉與解題訓練
+3週多篇文章題組綜合攻略
18周循序漸進!自學、教學皆適用!!
台大名師又一英語閱讀巨作!
助你打穩英語檢定考試的閱讀基礎,閱讀能力加深加廣!!
專為正打算準備TOEIC,及其他英文閱讀測驗的初試者設計
掌握篇章結構,輕鬆破解長文難題實用題型全覆蓋,文法概念、單句填空、
克漏字、單篇、多篇文章題型完全說明
表格、單據、信件、廣告、新聞報導…等文章類型一次搞定!
附QR碼單字片語線上音檔,走路、睡覺、開車、做菜這些無法拿書來看的狀態,
都能用「聽」的提升詞彙能力

  ◆ 8 週基礎文法句構訓練,不但把學過、忘了的要回來,再進一步推升實力!
如果您在多益等英語檢定考試中苦於文法錯誤或對文法規則感到模糊不清,本書是您重拾自信的最佳選擇。藉由一開始 8 週的系統化訓練,包含「多益可能這樣考」的小單元,帶領您逐步強化文法基礎,全面掌握多益必考的文法核心概念,同時為英語閱讀測驗奠定堅實基礎。

每週一個關鍵主題,從最基本的句子結構(Week 01),到各類詞性及其用法(Week 02),再深入動詞的五大類型與時態(Week 03),逐步加強你對英文句式的理解。Week 04 解析動狀詞(不定詞、動名詞、分詞)的正確使用,Week 05-06 聚焦連接詞,讓你在組織句子時得心應手。隨後,Week 07 幫助你掌握英語中的假設語氣,應對假設條件的複雜句型。最後,Week 08 涵蓋附加問句、比較句型及倒裝句型等特殊結構,讓你在面對各種句型時從容應對。

本書不僅是文法復習的利器,還搭配實用例句和練習題,幫助你鞏固所學內容。無論是想提高多益成績,還是為其他英語考試做準備,這本書都能助你一次性攻克文法難關!

  ◆ 7週TOEIC實用應考題型與篇章結構訓練,輕鬆破解長文難題!
多益考試中的閱讀題型種類繁多,尤其是長篇文章題組更是許多考生的挑戰。如果您常在解答多益的閱讀題時感到時間緊迫或答案難以把握,本書正是您不可或缺的工具!本書設計了為期 7 週的系統性應考訓練,讓你逐步掌握多益閱讀測驗中各類題型的解題技巧。

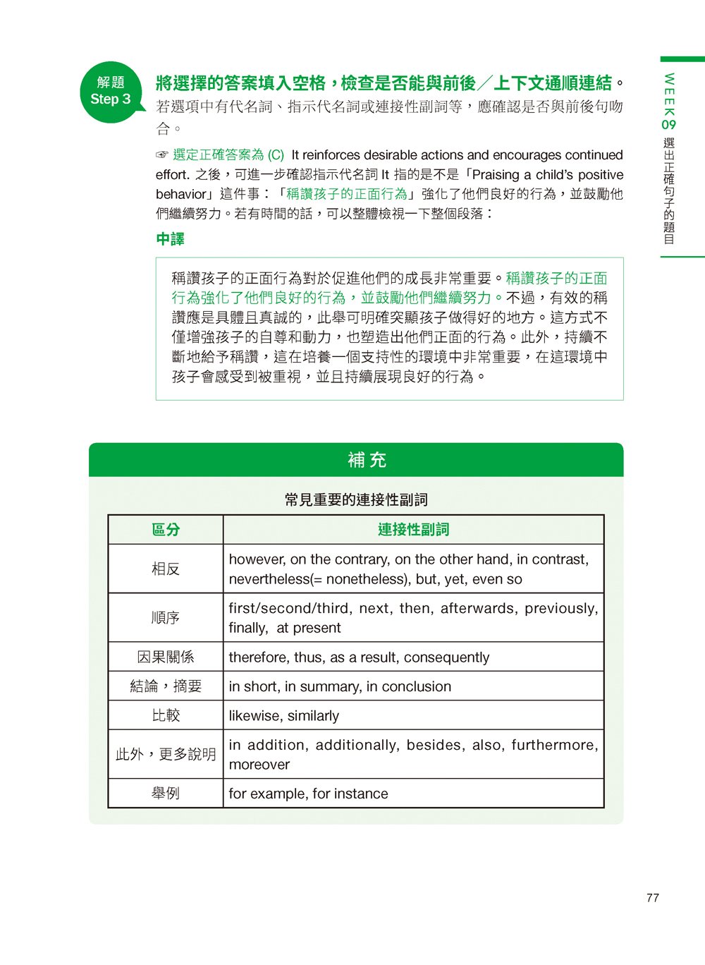
從 Week 09 的「選出正確句子」題型開始,本書幫助你掌握核心句法與文意理解能力,為後續更複雜的篇章結構訓練打好基礎。隨後,Week 10 到 Week 15 專攻多益中常見的應用題型,涵蓋信件、電子郵件、訊息對話、表格單據、新聞報導、廣告宣傳及通知公告等實際情境下的閱讀材料,讓你能熟練應對各類文體與資訊型文本。

每週精心設計的練習題與詳細的解題步驟,幫助你提升閱讀效率並掌握文章結構,迅速鎖定正確答案。無論是時間管理還是篇章理解,本書都將成為你在多益閱讀部分突破高分的有力助手,助你輕鬆應對長篇文章不再困難!

  ◆ 3週多篇文章題組綜合攻略,一舉突破最難的閱讀測驗障礙!
多益閱讀測驗中最具挑戰性的雙篇與三篇文章題組,往往讓考生望而生畏。但別擔心!這本書為你量身打造了3週的綜合攻略,逐步帶領你深入掌握這些高難度題型,助你在考場上輕鬆應對。

在 Week 16,本書針對雙篇文章的題組提供技巧性解題策略,您完全不必讀完所有文章也必能正確解答每一道題目,讓您能有效率地從兩篇文章中提取關鍵資訊。而在 Week 17 和 Week 18,本書進一步帶您挑戰三篇文章的題組,這是多益測驗中最具複雜度的部分。透過精細的出題類型剖析與解題技巧,本書讓你掌握長篇閱讀的精髓,克服最困難的多篇文章挑戰。

無論是雙篇還是三篇題組,本書都提供實用的步驟與解題方法,讓你能在短時間內提升閱讀速度與準確度。透過這 3 週的密集訓練,你將自信應對多益測驗的最難題型,輕鬆攻克閱讀障礙,快速提升考試成績!

  ◆ 必考單字片語列表,並附QR 碼線上音檔,讓您的詞彙實力大幅躍升!
本書附錄特別整理多益常考的字彙、片語與慣用語,涵蓋商務、通訊、公告…等各類情境。另外,所有單字片語均提供線上音檔,方便您隨時隨地強化多益詞彙能力,只要mp3一播,你還可以「趴著學」、「走著學」、「吃飯學」、「坐車學」,不管醒著或睡著都能學,完全不受限。

本書特色

▶    8週基礎文法強化,全面掌握多益必考文法核心概念,重拾對於英文學習的信心。
▶    從句子結構、特殊句型到假設語氣,逐步加強你對英文文法的全面掌握,最終能在多益考試中拿下高分。
▶    7週應考題型與篇章訓練,破解多益閱讀中的長篇文章與複雜題型挑戰。
▶    實戰題型全覆蓋,從信件、線上對話、報導到廣告宣傳…等,全面應對閱讀測驗各種題材。
▶    3週綜合攻略,輕鬆突破雙篇、三篇文章的閱讀障礙,同時掌握解題技巧,突破高難度閱讀障礙!
▶    詳細剖析題組結構,提供實用解題步驟,提升解題效率,快速鎖定答案,並能提升一般閱讀速度與正確率,克服長篇文章的挑戰。
▶    必考單字片語+音檔,讓詞彙實力隨時隨地大幅提升。

作者/譯者介紹

作者簡介

周昱翔

台大外文系助理教授
兩次獲頒台大(校級)教學優良獎
密西根大學安娜堡分校語言教學博士
美國國務院全額獎學金
密西根大學全額獎學金
台灣教育部留學獎學金
北一女中英語戲劇評審
SSCI 國際一級期刊作者/評審

目錄

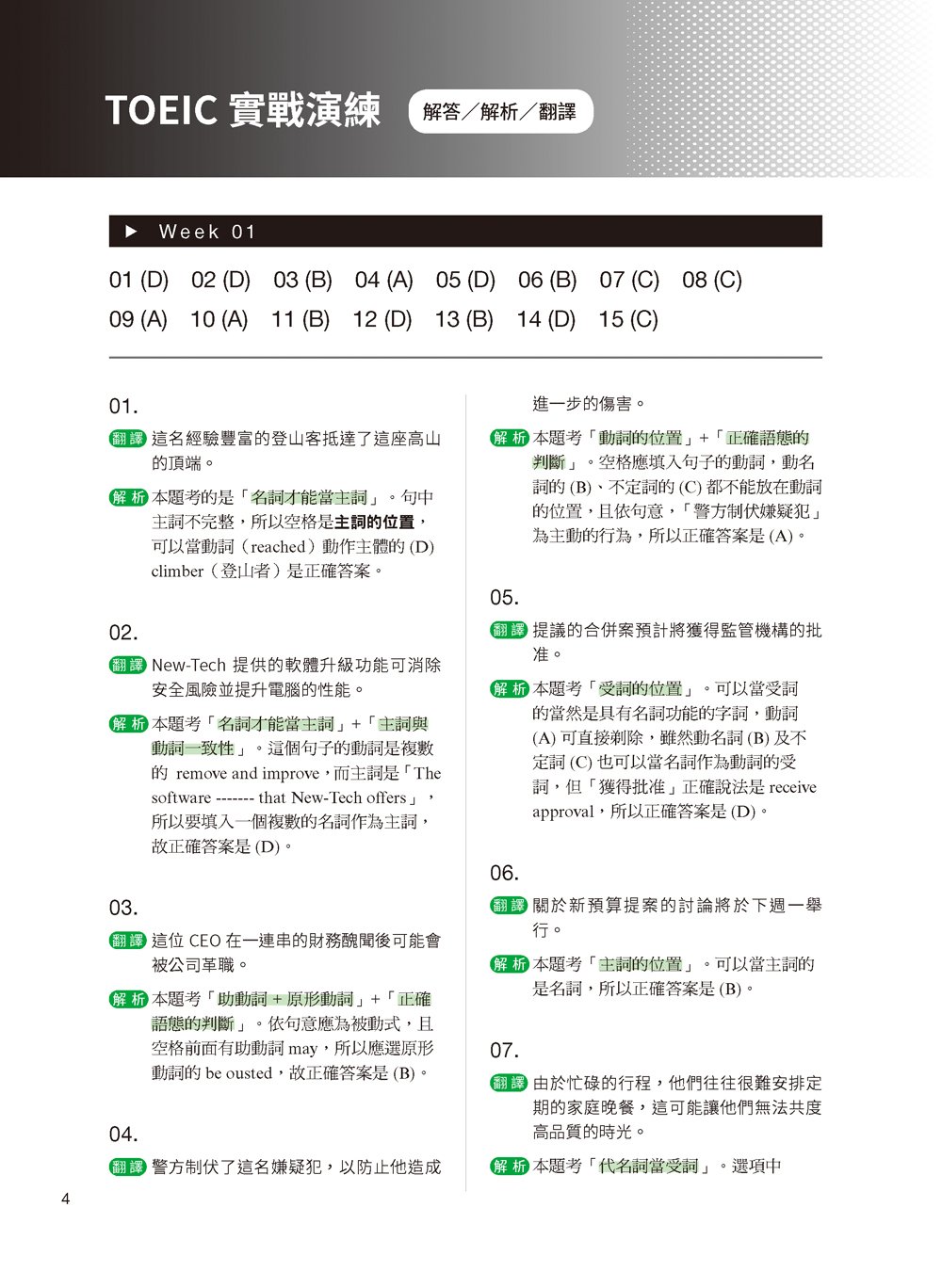
Week 01 構成句子的基本元素
Week 02八大詞類
Week 03 英文裡的動詞
Week 04 動狀詞
Week 05連接詞與子句
Week 06 關係詞與子句
Week 07 假設語氣
Week 08 特殊句型
Week 09 選出正確句子的題目
Week 10 信件/電子郵件的題目
Week 11 訊息對話的題目
Week 12 表格&單據的題目
Week 13 新聞&報導的題目
Week 14 廣告&通知的題目
Week 15 備忘錄&資訊的題目
Week 16 雙篇文章題組
Week 17 三篇文章題組(1)
Week 18 三篇文章題組(2)
TOEIC 實戰演練解答/解析/翻譯
附錄 ─ 多益常考字彙、片語、慣用語