史上最強韓語文法

In Stock

各詞性、助詞、文法、發音一次掌握,這輩子只需要這一本獨一無二的超詳細文法書

 

★ 出 版 社:      國際學村出版社
★ 作 者:           李昌圭 著
★ 譯 者:           黃種德
★ 系  列:    韓語入門07
★ 開  本:    25 開(14.7*21 cm)
★ 頁  數:    392頁
★ 定  價:    399元
★ 裝  訂:    平裝.雙色印刷
★ I S B N :       978-986-6077-09-8
★ 出 版 日:      2011年9月15日

NT$399

1 件庫存

描述

把學韓語文法看作種樹的過程這樣更有趣!
史上最強、超級詳細的韓語文法書隆重登場
超詳細的詞性分類及圖表、例句說明,
表格清晰讓你一看就懂,奠定學習韓語最穩固的根基
 

  史上最強韓語單字、史上最強韓語會話、史上最強韓語慣用語…,日後陸續登場,敬請期待。

要精通韓文沒有這麼難,只要你善用本書
韓語的會話可以照著念、單字可以依樣畫葫蘆。但韓語文法表現的方式千萬變化,怎麼樣才能適時的表達出正確的韓語呢?有!有方法!用這本書讓你在最短的時間精通韓語文法!

本書的設計詳盡、扎實、易查、簡明易懂。由於韓文與中文的文法結構不同,韓文是所謂的「膠著語」,簡單的說也就是需要靠助詞判斷前後意義的語文之一。千變萬化的內容加上與漢字大不同的生疏文字符號,常常會令人失去學習信心。這是很可惜的。本書便是為了讓學習者們拾得信心,所撰寫出來的作品。

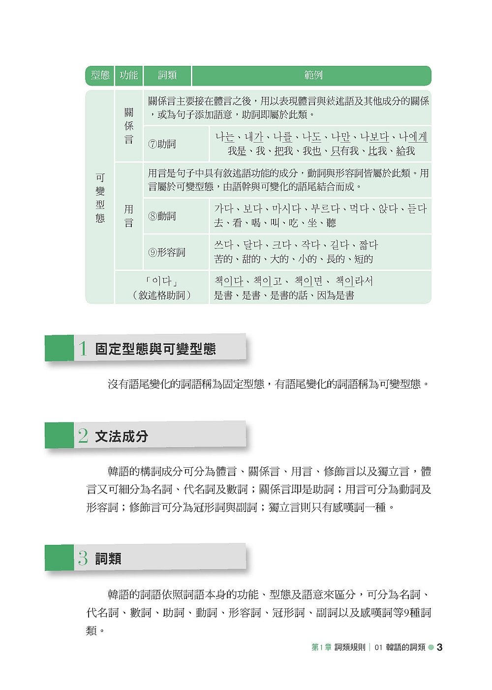
本書從詞性開始教學,名詞、代名詞、數詞、動詞、形容詞…等,皆詳盡的把各詞性的分類以簡單的文字說明。接下來則個別針對韓語中扮演重要角色的助詞,以及通常最令人困擾的動詞、形容詞的變化,獨立作最完整的說明。此外,慣用表現的講解也不馬虎,更附有韓語語音的概念理解。此外還有中韓雙索引查詢,想要查詢任何文法規則都可以迅速的查到。

有效率的學習本書內容,將使你有能力閱讀韓文的報章雜誌、網路新聞、維基百科等任何韓國的流行新知。也可以慢慢理解喜好的韓國連續劇的對白,並對於韓國語能力測驗KLPT(Korean Language Proficiency Test)的考試也有絕對的幫助。擁有本書,絕對是您學習韓語的福音,而且一輩子只要這一本就夠了。

本書特色

清清楚楚的分門別類,讓你輕鬆看懂韓語文法
簡明的文字、豐富的表格、大量的例句,內容最詳盡、機能性最強的韓語文法學習書

◎初學也容易上手
本書的設定上能讓初學者(可先從「第五章 發音規則」開始看起)打起基礎、中級程度的學習者更加精深,高手們隨時複習使用。編排上按部就班,從簡單的名詞開始分析,一步一步進入較為困難的課程。

◎學習機能分明
每個章節針對不同的詞性作細部的說明。第一章先整體說明韓語的所有詞性,第二章開始針對韓語的名詞剖析,第二章下又細分諸多細部的節說明不同的名詞狀況(其它詞性及文法使用也以此類推)。可以很清楚的了解到當章節所要教學的內容,可以從不熟的部分直接切入學習。

◎說明淺顯易懂
學習文法時難免會碰到專有名詞,這是不可避免的。但是本書在說明時,淺顯易懂的說明文字將會與專有名詞並行,讓專有名詞的理解變得簡單。此外,大量的運用表格及含底色框格的文字說明,版面清楚,一目了然。

◎文法例句充足
文法的學習與背單字不同,如果你在韓國的街頭買烤肉,老板問你:「要什麼種肉的?」,你可以說「雞肉」,一個單字就能溝通了。但文法不能單一使用,所以必須從例句中了解它的使用時機,本書每個文法的使用例句都相當的多。

◎韓文字母發音說明
本書雖然為文法書,以解釋韓語文法為主。但為了初學者的學習,關於韓文字母及發音方式亦收錄於第五章,初學者可以自這裡從零開始,了解有趣多元的韓語世界。

◎韓中雙索引查詢
本書備有中文及韓文雙向索引,即使是初學者也可以利用中文查到相關的韓語文法規則,有基礎的學習者,更能直接以韓文查詢,方便隨時查閱。

◎能夠教學相長
本書的學習機能相當強韌!除了適合自學,也很適合一般學校、補習班機構、一對一私人教師作韓文教學之課本之使用。學習者能夠充份吸收,並適時的解決疑問!教學者也能在使用本書的教學的過程中,時時為自己的韓語能力充電。

作者/譯者介紹

作者簡介

李昌圭

韓籍教授。韓國外國大學研究所碩士課程畢業。曾任韓國的東國大學、壇國大學、江原大學、光云大學講師,尚志大學附設專門大學專任講師及日本的法政大學、文化女子大學、中央大學等校的兼任講師及武藏野女子大學助理教授。現職為武藏野大學人際關係學科教授。學術專長領域為韓國語教育,著有多部韓語教學作品(於日本出版)。

譯者簡介

黃種德

輔仁大學日文系畢業,職業譯者,作品以青少年文學為中心,亦涵蓋雜誌、語言工具書等文學及專業領域著作。愛讀歷史和古典文學,也愛一個人旅行,尤其喜歡漫遊日本,在古樸莊嚴的寺院、精緻嚴謹的懷石料理,甚至人與人之間彬彬有禮的態度中,品味流傳千年不變的古風。視翻譯為文字的旅行,也是文化的分享,希望能藉筆下文字令更多人領略和欣賞到異國文化的精粹。

審定者簡介

楊人從

學歷:
韓國建國大學校國語國文學科文學博士

經歷:
中國文化大學韓國語文學系主任及韓國語文學研究所所長
考試院國貿觀光國際文教高考特考襄試委員

研究領域:
韓語語法

著述:
韓國人的意識形態(翻譯) 李圭泰原著(黎明文化事業公司)
階梯韓語 (水牛出版社)
韓語方塊文選
韓語讀本 國立編譯館大學用書 (明文書局)
韓語語法 句法構詞音韻虛辭篇 (明文書局)

目錄

聽力測驗
考古題與模擬試題參考翻譯
聽力測驗練習題解答、解析與參考翻譯

閱讀測驗
考古題與模擬試題參考翻譯
閱讀測驗練習題解答、解析與參考翻譯