英文閱讀技術

In Stock

台大名師最強高理解速讀課!養成大量接收資訊與抓住關鍵的能力,大幅提升英語閱讀力!(附QR碼跟讀+聽讀線上音檔)

■出版社         國際學村出版社
■作  者     周昱翔
■系  列     菁英學習 34
■開  本     18開(17 x 23 x 2 cm)
■頁  數     416頁
■定  價     499元(免稅)
■裝  訂     平裝.雙色印刷
■ISBN            978-986-454-258-1
■出版日          2023年1月5日

NT$499

描述

掃讀、略讀、細讀、高理解速讀、跟讀、聽讀
台大名師獨創6D閱讀法
尤其解決面對閱讀時的「時間緊迫」還能「抓住精要」
快速提升英文閱讀力!

讓你可以跟英文母語人士閱讀文章一樣,
短時間、高效率接收大量新資訊,掌握重要關鍵!

真正兼顧速度與理解的閱讀訓練,同時強化聽力與口說
不但接受英文資訊能力提升,檢定考試的成績也倍速增加!

八大生活常見、考試愛考的主題,訓練閱讀英文文章的廣度!
紮實的6步驟閱讀技術練習,訓練閱讀英文文章的速度與理解深度!

手機掃描QR碼音檔設計,
隨時隨地跟著專業母語人士訓練「說」和「聽」!

 

好不容易看完一篇文章還是似懂非懂、抓不到重點?
英文檢定考試時,總是害怕沒有足夠時間看完?
台大名師傳授你「6D閱讀法」,這些問題都能迎刃而解!

◆ 英文母語人士不會「一個字、一個字」的閱讀英文
我們把英文當作外語學習的人,閱讀英文的方式常是「一個字、一個字」串接在一起去理解文意,看到不懂的字就停下來查個字典,而有時看到字典裡一個單字的中文意思一大堆,不知道該擺哪一個意思進去才對,花了好一般功夫之後,可能還是用錯單字的意思。這樣的閱讀方式既耗時又沒效率,而且往往影響了讀者對於整篇文章的理解力。其實英文母語人士看文章並不是這樣子!他們經常是「一整組意義單位、一整組意義單位」在閱讀,即使遇到以前沒學過的生字,如果不影響理解,也不會立刻停下來查字典,而是繼續看下去,利用前後文的意義及文章走向反過來推理出剛才沒看懂的部分。既然外國人都是這樣閱讀文章,為什麼我們不試著照著這樣的方式來練習呢?

◆ 破解英文母語人士閱讀技術的「6D閱讀法」,訓練出「高理解英文速讀」!
既然我們知道英文為母語的人,他們是用「一整組意義單位、一整組意義單位」在讀英文,我們平常在閱讀的時候,也可以試著使用這種技術。台大名師周昱翔老師,在鑽研了英文母語人士的各種閱讀技巧,自己開發了「6D閱讀法」,並將這些方式融入在《英文閱讀的技術》一書中。透過「掃讀、略讀、細讀、高理解速讀、跟讀、聽讀」的「6D 閱讀法」訓練,即使像我們這些母語非英語的學習者,也能掌握「高理解英文速讀」的能力。

STEP 1 掃讀(scanning)
掃讀是一個相當實用的閱讀方法。訓練讀者先在文章中找出特定人名、時間、地點及其他關鍵字詞,其他內容完全不看,並再次確認自己是否了解這些關鍵字詞的意義。

STEP 2 略讀(skimming)
英文閱讀中,最常使用的閱讀方法之一就是略讀。略讀即為快速地綜覽各段的第一個句子 ,用以粗略了解文章的結構,但是對於全文未能夠有深入的理解。依據文體結構理論,讀者能夠以略讀的方式,預測段落的主要目的或功能。

STEP 3 (特定區域)細讀(close reading)
訓練讀者逐字讀文章的特定部分(例如合約中最重要獲特別重要的部分)。當文章較長時,讀者有時候會需要再次確認自己剛才所理解或記憶的文章內容是否正確,因此需要回顧文章中某個特定的片段,再仔細閱讀一遍。除了字面上的意涵,細讀還能夠幫助讀者理解言外之意,因此也可訓練讀者的思辨能力。

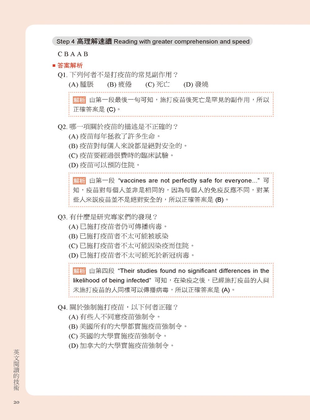
STEP 4 高理解速讀(speed reading with greater comprehension)
訓練每一眼看到的都是「有意義的群組」(不是一個字、一個字看)。作者提到有英文中有3大意義群組:WHO/WHAT群組(像是人物或是抽象概念等)、ACTION群組(表示動作的動詞)、CIRCUMSTANCE群組(表示狀態的副詞或介系詞片語)。比方說,Early civilizations often built drainage systems in urban areas to handle rainwater that ran down the street during a storm. 這麼長的句子:WHO/WHAT → Early civilizations;ACTION → built drainage systems;CIRCUMSTANCE → in urban areas to handle… storm

STEP 5 跟讀(shadowing)
訓練不看文字、只要聽著播放出來的內容,在句子與句子播放之間的空檔中,聽到什麼,就像影子般如影隨行地跟著說。

STEP 6 聽讀(listening)
讀者會聽到音檔內的母語人士完整且不間斷地將本文唸一遍,先試著不看文章專心聽就好,確認自己是否聽懂本文,若還有聽不懂的地方,可再將文章拿出來看,針對該處加強學習。

◆ 多樣文章、跨科目、跨領域,能廣泛吸收各種新知,並幫助你的英文閱讀檢定
就算要用猜的,有背景知識也比別人猜的準!本書因應國際化教育方針、核心素養的閱讀命題趨勢,閱讀內容囊括最新取材的主題,包括旅遊、藝術歷史與文化、疫情與健康保健、人物傳記、經濟與財經、資訊與科技、環保與社會議題、科學、自然與動植物等領域,像是 Controversies over COVID-19 vaccine mandates(強制施打新冠疫苗之爭議)、The future of the metaverse(元宇宙的未來世界)、Autonomous vehicles(自動車)、Bionics(仿生學)、LGBTQ rights(非異性戀者之權利)、The politics of gun control(槍枝管控的政治問題)…等,透過時下最夯的知識與資訊,在 STEP 1-4 的「掃讀、略讀、特定區域細讀、高理解英文速讀」之後,緊接著還有讓你小試身手的是非或檢定考試的擬真選擇題,且皆附上正確答案以及詳盡解說,精準掌握重點核心概念!讀者可從練習中漸漸成長、複習,往後碰到英文閱讀測驗,既能加快閱覽題目的速度,亦能敏捷地找出正確答案!因此,你可以不必理會艱深難懂的字彙也能快速掌握文章要點、架構以及內容,併棄單字能力強才能讀懂很多文章的粗淺觀念,同時培養你在多益、雅思、SAT、英檢中高級等閱讀能力測驗上的閱讀力,不再仰賴投機性質的解題技巧。

◆ 隨時隨地手機掃描QR碼,跟讀及聽讀訓練「說」和「聽」
書中「跟讀」與「聽讀」的音檔內容,可用掃描QR碼的方式線上收聽,亦可掃描全書MP3下載QR碼,不需註冊會員,或額外安裝自己不熟悉的播放APP才能聽,更省去每次聽音檔都要掃描的麻煩!(註:打包下載檔案為ZIP壓縮檔,請先安裝解壓縮程式或APP再行下載,由於iOS系統對檔案下載的限制,iPhone用戶需升級至iOS 13以上,方可使用全書完整打包下載連結。)

在「跟讀」訓練的音檔中,會在句子與句子之間設計5秒左右的無聲的空檔,以「幾乎同步」的速度「模仿」其發音、語調唸出所聽到的句子,這種如同全民英檢口說「複誦」題目的訓練,可以藉由「跟讀」讓自己的口語更加流利,而且空秒的設計,不但自己不需要麻煩的按暫停鍵,在有時間限制的壓力下,也會更加的專注耳聽跟口唸。

「跟讀」音檔設計:
音檔播放一句英文→請在空格間斷的5秒左右空檔把播放的英文唸出來→音檔播放下一句英文

在「聽讀」訓練的音檔中,讀者會聽到不間斷的整篇文章,學習者不看文字、只要聽著播放出來的內容來確認自己聽懂多少,如果還不懂的話,第二次則可一邊看文章一邊聽,針對自己沒聽懂的部分,特別仔細閱讀:

第一遍
→ 試著不看文章,聽音檔內的母語人士完整且不間斷地將本文唸一遍,確認自己哪裡聽懂,那裡聽不懂。

第二遍
→ 再聽母語人士不間斷地將本文唸一遍,眼睛注視著正在朗誦的每個句子,針對自己沒聽懂的部分,特別仔細閱讀。

【本書特色】

 台大名師獨創「6D閱讀法」,訓練出如同英文母語人士般的「高理解英文速讀」
 提供進階閱讀(advanced reading)能力訓練前,一定要知道的語言學理論與知識,重新擴大自己的閱讀視野與思辨能力。
 跨科目、領域取材的文章,用閱讀廣度練出統整資訊的學習能力
 以外籍專業人士訓練方式編排單元主題文章內容
 搭配實戰練習,不必理會艱深難懂的字彙也能快速理解文章
 訓練閱讀理解力、速度的同時,也利用「跟讀」與「聽讀」訓練強化口說與聽力。
 試題解析 + 延伸學習,讓你不但懂還能舉一反三。
 智慧 QR 碼音檔設計,隨時隨地訓練跟讀及聽讀,且用耳朵練英文效果更棒!

作者/譯者介紹

作者簡介

周昱翔

台大外文系助理教授
兩次獲頒台大(校級)教學優良獎
密西根大學安娜堡分校語言教學博士
美國國務院全額獎學金
密西根大學全額獎學金
台灣教育部留學獎學金
北一女中英語戲劇評審
SSCI 國際一級期刊作者/評審

目錄

第一章:影響英文閱讀理解力的重要因素
1.1 背景知識
1.2 跨文化的視野
1.3 思辨能力(critical thinking)

第二章:英文閱讀與語言學理論
2.1 認知基模理論(Schema theory)
2.2 文體結構理論(Genre theory)
2.3 功能語言學理論(Functional linguistic theory)

第三章:6D閱讀法
3.1 掃讀(Scanning)
3.2 略讀(Skimming)
3.3 細讀(Close reading)
3.4 高理解速讀(Reading with greater comprehension & speed)
3.5 跟讀(Shadowing)
3.6 聽讀(Listening)

第四章:主題練習
4.1 國外旅遊趣(Travel Abroad)
Part 1 New Zealand(紐西蘭)
Part 2 Cruise Vacations(郵輪假期)
Part 3 Antarctica Tours(南極洲之旅)

4.2 藝術歷史與文化(Art, History & Culture)
Part 1 The Giants of the Renaissance(文藝復興的時代巨人)
Part 2 The Legacy of Impressionism(印象主義的文化遺產)
Part 3 A Cross-cultural Perspective on Altruism(利他主義的多元文化觀點)

4.3 疫情與健康保健(Epidemic & Health Care)
Part 1 The Mental Health Impacts of COVID-19(COVID-19 新冠病毒的心理健康衝擊)
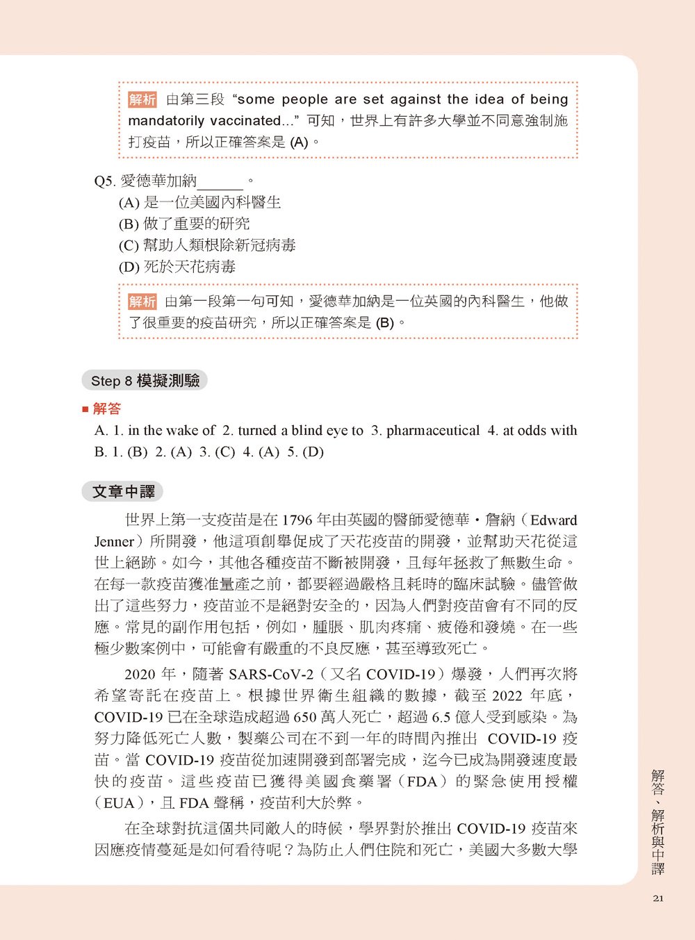
Part 2 Controversies over COVID-19 Vaccine Mandates(強制施打新冠疫苗之爭議)
Part 3 A Close-up of Human Immunity(人體免疫特寫)

4.4 人物傳記(Biography)
Part 1 Elon Musk(馬斯克)
Part 2 Maria Montessori(蒙特梭利)
Part 3 Peter Lynch(彼得‧林奇 ─ 知名股票投資家和證券投資基金經理)

4.5 經濟與財經(Economy & Finance)
Part 1 Financial Literacy(財經素養)
Part 2 Bull and Bear Markets(牛市與熊市)
Part 3 The Upsides & Downsides of Inflation(通膨之利弊)
4.6 資訊與科技(Information & Technology)
Part 1 The Future of the Metaverse(元宇宙的未來世界)
Part 2 Opportunities and Challenges of Self-Driving Cars(自駕車的商機與挑戰)
Part 3 Bionic Technology(仿生技術)
4.7 環保與社會議題(Environmental Protection & Social Issues)
Part 1 Conflicting Views on Marijuana Legalization in the U.S.(美國大麻合法化的爭議)
Part 2 LGBTQI+ Rights(多元性別認同者之權利)
Part 3 The Politics of Gun Control(槍枝管控的政治問題)

4.8 自然與科學(Nature and Science)
Part 1 Neuroscience in Focus: The Human Nervous System(聚焦神經科學:人類的神經系統)
Part 2 The Origin of the Moon(月亮的起源)
Part 3 The Science of Mind and Behavior: Cognitive Biases(心理與行為科學:認知偏誤)

解答、解析與中譯